國家中醫(yī)執(zhí)業(yè)助理醫(yī)師實踐技能第三站西醫(yī)操作模擬試題
2021年中醫(yī)執(zhí)業(yè)助理醫(yī)師實踐技能考試還有二十多天,醫(yī)學(xué)教育網(wǎng)小編搜集整理“國家中醫(yī)執(zhí)業(yè)助理醫(yī)師實踐技能第三站西醫(yī)操作模擬試題”,希望考生們考試順利。
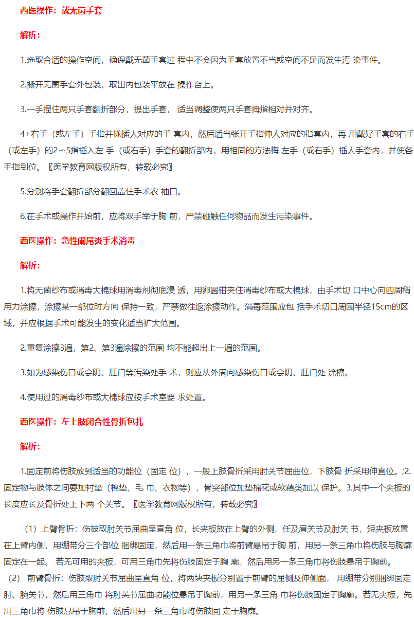
第三站
注:考試中西醫(yī)操作只有一題
〖醫(yī)學(xué)教育網(wǎng)版權(quán)所有,轉(zhuǎn)載必究〗
小編推薦:
2021年中醫(yī)執(zhí)業(yè)助理醫(yī)師實踐技能考試第三站體格檢查模擬試題
助理中醫(yī)執(zhí)業(yè)醫(yī)師實踐技能模擬試題第二站中醫(yī)答辯
2021中醫(yī)助理執(zhí)業(yè)醫(yī)師實踐技能考試模擬試題第二站病史采集
上文“國家中醫(yī)執(zhí)業(yè)助理醫(yī)師實踐技能第三站西醫(yī)操作模擬試題”由醫(yī)學(xué)教育網(wǎng)整理,更多醫(yī)考信息、政策新聞、備考干貨請關(guān)注醫(yī)學(xué)教育網(wǎng)。

學(xué)員討論(0)
相關(guān)資訊
- · 2022年中醫(yī)執(zhí)業(yè)助理醫(yī)師實踐技能考試【第三站-西醫(yī)操作】練習(xí)題:穿隔離衣
- · 2021年中醫(yī)執(zhí)業(yè)助理醫(yī)師實踐技能考試第三站西醫(yī)答辯練習(xí)題
- · 2021年中醫(yī)執(zhí)業(yè)助理醫(yī)師實踐技能模擬試題第三站西醫(yī)臨床答辯
- · 國家2021年中醫(yī)執(zhí)業(yè)助理醫(yī)師實踐技能考試第三站西醫(yī)操作模擬試題
- · 2021年國家中醫(yī)執(zhí)業(yè)助理醫(yī)師實踐技能模擬試題第三站西醫(yī)答辯
- · 中醫(yī)助理醫(yī)師實踐技能考試模擬試卷第三站西醫(yī)答辯(含答案解析)
- · 國家中醫(yī)執(zhí)業(yè)助理醫(yī)師實踐技能第三站西醫(yī)操作模擬試題
- · 2021年中醫(yī)執(zhí)業(yè)助理醫(yī)師實踐技能考試第三站西醫(yī)答辯模擬試題
- · 國家中醫(yī)執(zhí)業(yè)助理醫(yī)師實踐技能第二站中醫(yī)操作試題2021
- · 國家中醫(yī)執(zhí)業(yè)助理醫(yī)師實踐技能模擬試題第三站西醫(yī)操作













掃一掃立即下載


