“執(zhí)業(yè)獸醫(yī)備案表及填表說明”相信是參加執(zhí)業(yè)獸醫(yī)考試的朋友比較關注的事情,為此,醫(yī)學教育網小編整理內容如下:

填表說明:
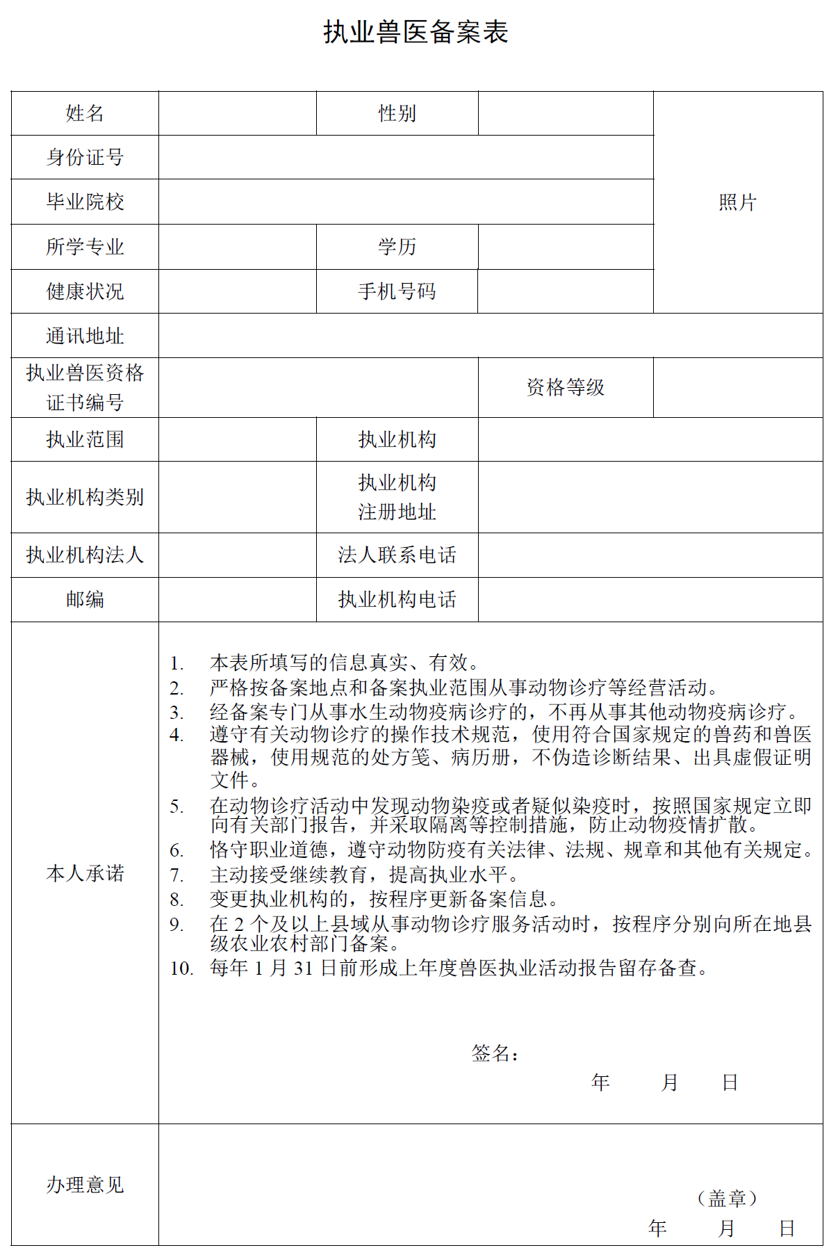
1.此表由申請人填報完成后自動生成。
2.姓名、身份證號、資格證書編號、資格等級必須與執(zhí)業(yè)獸醫(yī)資格證書一致。
3.資格等級分為執(zhí)業(yè)獸醫(yī)師和執(zhí)業(yè)助理獸醫(yī)師。
4.執(zhí)業(yè)范圍分為動物診療和水生動物診療。
5.執(zhí)業(yè)機構應填寫單位全稱。
6.執(zhí)業(yè)機構類別分為動物飼養(yǎng)場、動物醫(yī)院、動物診所、獸藥經營企業(yè)、獸藥生產企業(yè)、飼料生產企業(yè)、其他。
7.執(zhí)業(yè)機構注冊地址應與動物診療許可證上的地址一致。
8.提交本表時,應同時上傳下列材料:
(1)執(zhí)業(yè)獸醫(yī)資格證書;
(2)醫(yī)療機構出具的未患有布魯氏菌病、結核病等人畜共患病檢測證明;
(3)身份證明;
(4)執(zhí)業(yè)機構聘用證明。申請人是動物診療機構法定代表人(負責人)的,提供動物診療許可證。
以上是醫(yī)學教育網小編整理的“執(zhí)業(yè)獸醫(yī)備案表及填表說明”全部內容,想了解更多執(zhí)業(yè)獸醫(yī)考試知識及內容,請點擊醫(yī)學教育網。醫(yī)學教育網成立至今已有16年,專注醫(yī)學考試培訓教育,已經為數百萬學員提供了考證、從業(yè)和晉升等專業(yè)幫助,贏得了廣大醫(yī)學從業(yè)人員的認可和信賴,未來我們依然會為每一位在醫(yī)學路上不斷前進的你,提供便利的學習資源及優(yōu)質的服務。