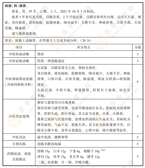
2022年中醫(yī)助理醫(yī)師實踐技能第一站【病例分析】練習題4號:黃疸
關于“2022年中醫(yī)助理醫(yī)師實踐技能第一站【病例分析】練習題4號:黃疸”相關內容,相信參加2022年中醫(yī)執(zhí)業(yè)助理醫(yī)師實踐技能考試的考生都在關注,為方便大家了解,在此醫(yī)學教育網(wǎng)小編為大家整理如下內容:
2022年中醫(yī)執(zhí)業(yè)助理醫(yī)師實踐技能沖刺階段怎么學?技能不過,何談筆試?一套適合自己的課程,就可以幫助大家輕松拿下醫(yī)師資格第一道門檻的開門秘鑰,購買技能考前直播課,贈送價值480元的技能特色班,更多模擬試卷及考前直播講解,盡在技能集訓營>>
相關推薦:
2022年中醫(yī)助理實踐技能第一站【病案分析】答題技巧!附病例分析49道練習題!
【考題練習】2022年中醫(yī)執(zhí)業(yè)助理醫(yī)師基礎測試題(A1+A2型題)50題匯總
2022年中醫(yī)執(zhí)業(yè)助理醫(yī)師實踐技能考試模擬題庫第四套模擬試卷考題
以上為“2022年中醫(yī)助理醫(yī)師實踐技能第一站【病例分析】練習題4號:黃疸”全部內容,由醫(yī)學教育網(wǎng)小編整理,更多信息請隨時關注醫(yī)學教育網(wǎng)!

- · 2023年中醫(yī)助理醫(yī)師實踐技能“肝膽病證-黃疸”病案分析典型例題
- · 中醫(yī)助理醫(yī)師資格考試練習題:黃疸形成的關鍵病理因素是?
- · 寒濕阻遏證黃疸的特點:中醫(yī)助理醫(yī)師資格考試練習題
- · “茵陳術附湯是黃疸哪個證型的代表方劑?”中醫(yī)助理醫(yī)師資格考試練習題
- · 2022年山東考區(qū)菏澤考點中醫(yī)助理醫(yī)師實踐技能考試疫情防控考生須知
- · 山東考區(qū)德州考點2022年中醫(yī)助理醫(yī)師實踐技能考試疫情防控考生須知
- · 2022年山東考區(qū)臨沂考點中醫(yī)助理醫(yī)師實踐技能考試疫情防控考生須知
- · 2022年山東省濰坊考點中醫(yī)執(zhí)業(yè)助理醫(yī)師實踐技能考試疫情防控考生須知
- · 山東考區(qū)青島考點2022年中醫(yī)執(zhí)業(yè)助理醫(yī)師實踐技能考試疫情防控考生須知
- · 山東考區(qū)2022年中醫(yī)助理醫(yī)師資格考試實踐技能考試疫情防控考生須知














掃一掃立即下載


