2018年5月28日起,可以開始打印2017年北京市執(zhí)業(yè)藥師證書領(lǐng)取憑條了,如何打印呢?小編為大家整理出以下打印步驟:
1、進(jìn)入北京人事考試網(wǎng)http://www.bjrbj.gov.cn/bjpta/,點擊“證書查詢”:

2、點擊“北京地區(qū)2017年度執(zhí)業(yè)藥師資格考試證書領(lǐng)取憑條”:

3、進(jìn)入打印憑條系統(tǒng),按要求填寫,登錄:

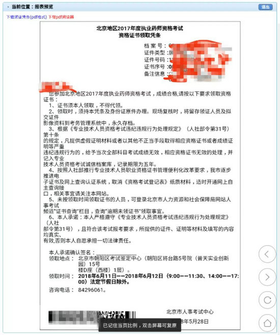
4、保存下來,下載領(lǐng)證憑條,然后打印:(參考)

按照以上步驟打印好憑條,按照憑條上的時間及地點去領(lǐng)取證書即可!
糾錯 責(zé)任編輯:三妞

學(xué)員討論(0)
相關(guān)資訊
- · 2025年執(zhí)業(yè)藥師考試 高效復(fù)習(xí)方法
- · 2025年執(zhí)業(yè)藥師考試的備考全攻略
- · 2025年執(zhí)業(yè)藥師考試時間確定,備考計劃啟動
- · 2025年執(zhí)業(yè)藥師考試時間及報名須知
- · 2025年執(zhí)業(yè)藥師考試時間安排一覽
- · 2025執(zhí)業(yè)藥師考試時間正式公布了!
- · 執(zhí)業(yè)藥師證書領(lǐng)取后什么時候開始注冊
- · 執(zhí)業(yè)藥師成績查詢?nèi)肟?、查詢方?#32;2025年
- · 2025年執(zhí)業(yè)藥師考試通關(guān)技巧揭秘
- · 2025年執(zhí)業(yè)藥師考試備考全攻略分享














掃一掃立即下載


