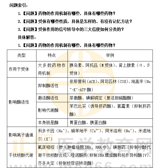
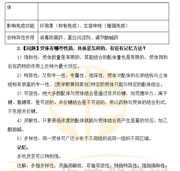
醫(yī)學(xué)教育網(wǎng)執(zhí)業(yè)西藥師:《答疑周刊》2022年第5期

學(xué)員討論(0)
相關(guān)資訊
- · 2024年執(zhí)業(yè)藥師【暢學(xué)尊享班】一年投資,四年受益!
- · 醫(yī)學(xué)教育網(wǎng)執(zhí)業(yè)中藥師:《答疑周刊》2023年第2期
- · 醫(yī)學(xué)教育網(wǎng)執(zhí)業(yè)中藥師:《答疑周刊》2023年第1期
- · 醫(yī)學(xué)教育網(wǎng)執(zhí)業(yè)中藥師:《答疑周刊》2022年第28期
- · 醫(yī)學(xué)教育網(wǎng)執(zhí)業(yè)西藥師:《答疑周刊》2022年第28期
- · 醫(yī)學(xué)教育網(wǎng)執(zhí)業(yè)中藥師:《答疑周刊》2022年第27期
- · 醫(yī)學(xué)教育網(wǎng)執(zhí)業(yè)西藥師:《答疑周刊》2022年第27期
- · 醫(yī)學(xué)教育網(wǎng)執(zhí)業(yè)中藥師:《答疑周刊》2022年第25期
- · 醫(yī)學(xué)教育網(wǎng)執(zhí)業(yè)西藥師:《答疑周刊》2022年第25期
- · 醫(yī)學(xué)教育網(wǎng)執(zhí)業(yè)西藥師:《答疑周刊》2022年第24期



















掃一掃立即下載


