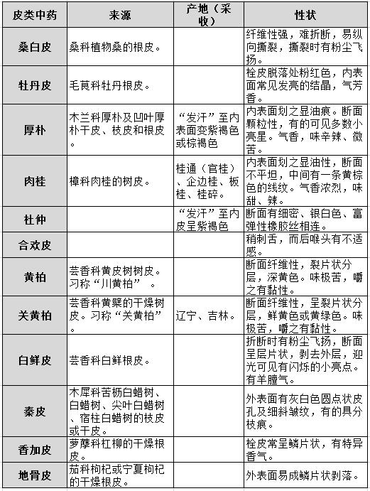
為了幫助2018年執(zhí)業(yè)中藥師考生更好的復(fù)習(xí),醫(yī)學(xué)教育網(wǎng)小編整理了常用皮類中藥匯總?cè)缦?,希望?duì)廣大考生有幫助!


學(xué)員討論(0)
相關(guān)資訊





為了幫助2018年執(zhí)業(yè)中藥師考生更好的復(fù)習(xí),醫(yī)學(xué)教育網(wǎng)小編整理了常用皮類中藥匯總?cè)缦?,希望?duì)廣大考生有幫助!



張鈺琪老師 2024-02-27 19:25--21:00
回看
張鈺琪老師 2024-01-30 19:25--21:00
回看


