熱點
編輯推薦
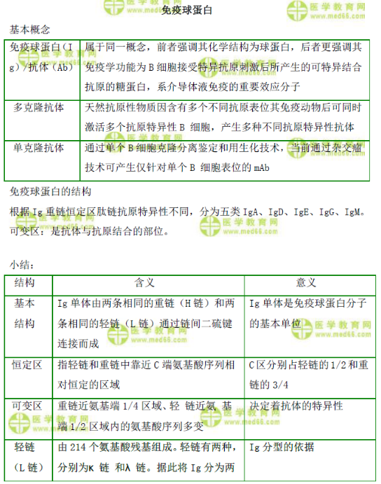
很多學校都實行了臨床執(zhí)業(yè)醫(yī)師分階段考試。醫(yī)學教育網整理了臨床執(zhí)業(yè)醫(yī)師第一階段理論知識大綱要求掌握的內容:免疫球蛋白。希望對各位考生有所幫助:


推薦閱讀:
2020年臨床執(zhí)業(yè)醫(yī)師第一階段實證研究考試內容匯總
2020年國家臨床/中醫(yī)執(zhí)業(yè)醫(yī)師分階段考試(第一階段)時間匯總
以上“臨床執(zhí)業(yè)醫(yī)師免疫球蛋白考點小結(醫(yī)學免疫學第3期)”內容醫(yī)學教育網整理,更多輔導精華資料、備考經驗、免費視頻課程請查看正保醫(yī)學教育網醫(yī)師分階段欄目